Опубликовано 25 июня 2024, 23:59
1 мин.

Новый ИИ поможет автоматически реконструировать нейроны в мозге

Мыши
Ученые из Университета Кюсю опубликовали в Nature Communications описание нового инструмента искусственного интеллекта (ИИ) под названием QDyeFinder, способного автоматически идентифицировать и реконструировать отдельные нейроны по изображениям мозга мыши.
Новый ИИ поможет автоматически реконструировать нейроны в мозге

© Ferra.ru

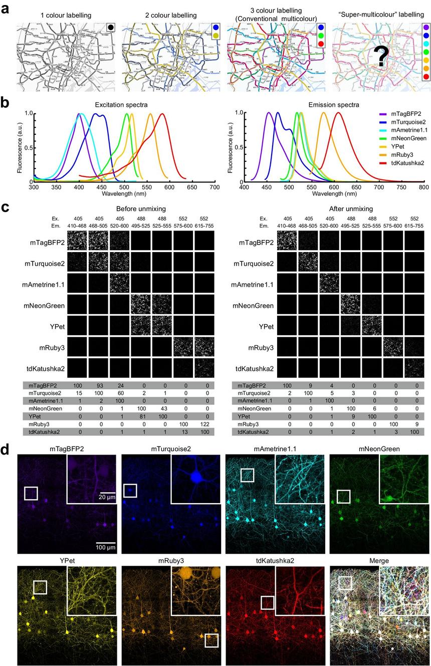
Новый метод включает применение мультицветной маркировки, после чего ИИ самостоятельно распознает структуру нейрона, сопоставляя подобные цветовые сочетания.

Ученые отметили, что одной из самых сложных задач нейронауки является картирование мозга и его соединений из-за высокой плотности нейронов и сложности отделения их аксонов и дендритов друг от друга. Использование мультицветной маркировки позволяет сделать этот процесс более эффективным.

В 2018 году команда Имай разработала систему Tetbow, которая с помощью трех основных цветов позволяла ярко раскрашивать нейроны и облегчила их трассировку. Однако вопросы оставались в том, что нейроны всё равно требовали тщательного трассирования вручную, а также три цвета были недостаточными для различения большого количества нейронов.

Исследователи смогли увеличить количество используемых цветов до семи, но столкнулись с ограничениями человеческого восприятия цвета. В результате был разработан QDyeFinder, способный автоматически распознавать и сшивать вместе аксоны и дендриты одного нейрона по цветовой информации.