Опубликовано 24 сентября 2024, 10:30
1 мин.

Новый тип клеток ускорит заживление ран и восстановление тканей

Показало исследование
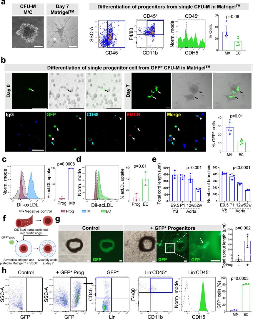
Команда ученых из Южно-австралийского Института здравоохранения и медицинских исследований (SAHMRI) обнаружила новый тип клеток, способных значительно улучшить процессы восстановления тканей. Эти клетки, названные EndoMac-предшественниками, могут трансформироваться в клетки эндотелия, формирующие кровеносные сосуды, и макрофаги — иммунные клетки, отвечающие за восстановление и защиту тканей.
Новый тип клеток ускорит заживление ран и восстановление тканей

© Ferra.ru

Доктор Санури Лиянге, член исследовательской группы, отметил, что EndoMac-предшественники активируются при травмах или плохом кровообращении, быстро расширяясь для помощи в заживлении. Их существование было теоретически предполагаемо более ста лет, но обнаружить их удалось только в наружной оболочке аорты у взрослых мышей.

Исследования показывают, что эти клетки могут быть использованы для улучшения заживления при диабете, где организм сталкивается с проблемами восстановления. Уникальность EndoMac в том, что они не выражают типичные маркеры «себя», что делает их идеальными кандидатами для трансплантации стволовых клеток.

Новый тип клеток ускорит заживление ран и восстановление тканей

© Nature Communications