Опубликовано 20 июня 2024, 22:55
1 мин.

Ученые выявили связь между стрессом клеток и проблемами роста здоровых волос

Было проведено исследование
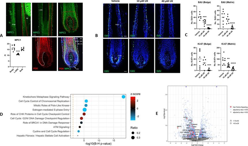
Команда ученых из Манчестера неожиданно обнаружила связь между реакцией клеток на стрессовые условия и замедленным ростом здоровых волос. Это открытие было сделано в ходе лабораторного эксперимента, направленного на выращивание волосяных фолликул в пробирке при помощи нового препарата.
Ученые выявили связь между стрессом клеток и проблемами роста здоровых волос

© Ferra.ru

Ученые надеются, что их работа по направленному воздействию на этот путь в будущем приведет к разработке новых методов лечения от выпадения волос.

Интегрированная стрессовая реакция (ISR), срабатывающая в условиях стресса, таких как недостаток питательных веществ, вирусные инфекции или накопление деформированных белков в клетках, уже привлекает внимание ученых, изучающих рак, нейродегенеративные заболевания и старение.

По словам ученых, был протестирован препарат, направленный на метаболизм в волосяных фолликулах человека, в ожидая стимуляции стволовых клеток. Однако было обнаружено, что рост волос был заблокирован, так как клетки, включая стволовые, прекратили деление.

Исследователи также выявили признаки дисфункции митохондрий и нарушений в коммуникации между клетками, что подтвердило активацию ISR.

Теперь команда планирует дальнейшие исследования, чтобы лучше понять широкие последствия ISR для волосяных фолликулов и изучить его активность у людей с проблемами выпадения волос.